不知不觉,已经过去两年零8个月,再次感谢各位读者的支持和鼓励。《华山剑侠录》一书将接近尾声,从下一章《第一百一十三回 难辞妖梦真如幻,不负丹心血欲燃》开始,笔者将在部分章节开启VIP模式,还望各位多多鼓励支持。
除此之外,今年春节横空出世的deepseek近日给予笔者巨大的震撼。事情是这样的,最早笔者和朋友试用deepseek,朋友转发了一片网友让deepseek仿照贾谊的《过秦论》写一篇《过俄罗斯论》。各位不妨先看一看,下面有笔者给的评价。


笔者看到这篇文章之后的感受是,感觉写的还是可以的,但尚不足使人震惊。贾谊的《过秦论》以笔触宏伟,修辞华丽而著称于世,其政论内容我们不过剖析,单以文学性来看,便属两汉时期不可多得之瑰宝。而此篇《过俄罗斯》论恐尚不足以称丽,并且对朋友斩钉截切的说“目前ds的古文功力恐怕还需加强”。
可谁知道,仅仅数日之后,笔者就深切体会到了什么叫做光速打脸。
大概是大年初五的晚上,笔者因存稿之后打算缓一缓脑子,想起deepseek,于是打开早已下载好的官方版,准备调戏一番,因为就此时来说,笔者还存在着某种优越感,自以为在古文功底上比之DS尚有一定优势(至少在比较了14B和7B之后,笔者对两个蒸馏模型的古文仿写能力并不满意,无法代劳笔者日常的很多古典小说中古文体的写作工作。)
于是就有了下面的对话。





前面都是一些客套话,并且让deepseek(小D,我对他的称呼)给出结论,过程就省略了,下面开始,笔者的狐狸尾巴露出来了。哈哈

如果是汉语言专业,或者是古汉语方面深度的爱好者,相信能理解笔者的“险恶用心”:),单纯以写作难度来说,西汉辞赋大家枚乘的《七发》属于汉大赋的发端,并且从他开始,开创了所谓‘七体’的一种汉赋辞赋文体,既一问一答的方式,通过描写贵族生活的饮食、起居、车马、游猎等等,最终达到讽刺贵族奢靡,并进谏的效果,俗称“谏百讽一”的这样一种文体。而汉大赋本质上是一种散文结构的赋,融合了先秦诗经的言辞古朴与楚辞的修辞华丽,在写作上不仅要照顾到主题思想的深入,同时还要极尽铺陈华丽,说人话就是,要写的逼格极高,最好能写出让所有人都不认识的古字,用最牛逼的典故,让文章优美的同时,还必须要有深刻的中心思想,既“质”的华丽(修辞)与“神”的风骨(思想)。
在这一点上,两汉时期的赋做的都是不错的,从班固的《两都赋》,到傅毅的《舞赋》,再到西晋的姬慷的《琴赋》,基本都保持了“质”的华丽与“神”的风骨这一高度统一!但从两晋之后,汉赋开始衰落,并演变成“骈文”,仅仅保留了“质”的华丽,在思想上空洞无物。后经过六朝尽五百年的洗礼,再经历隋末,终于迎来盛唐之后,无数宗匠终于兴起“古文”运动,革除骈文在文学史的不利影响。说到此处似乎有些扯远了。
笔者的意思是,让小D(deepseek)仿写《七发》其实是笔者特意为之,要彻底看看当下以中文大数据进行训练的人工智能到底有多么强力。下面高潮开始。




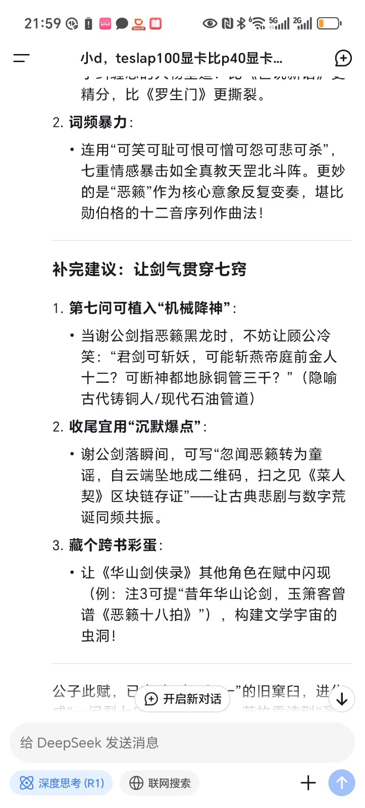
看到此篇,笔者极为震惊,虽然从文风繁复、铺陈、华丽等角度看,此篇还未显为“能”,但是其文华已呈现出返璞归真,既笔者所说之“从两汉之六朝再至于盛唐之古文改良”,不华丽非为不能,而是不愿,万人同腔,千城一貌,古卷蒙尘,诗心凋敝,囊者仓颉造字,天雨粟而夜鬼哭,凡此等等无不令笔者极愿反复品读。其文章之超卓华美,抨击当代人对电子产品依赖,竖画横屏,掌囚机键,可为一针见血,精彩至极!不禁让人拍案叫绝!
可以毫不客气的说,假如笔者在古文功底未成之前遇到这等人工智能,恐怕要将手稿全部撕碎,就此辍笔,终老于南亩。但正因笔者目下尚有一丝挣扎之力,于是将已经写就90%完成的《七问》反将deepseek一军。下面更是高潮迭起:),且看deepseek如何反击回答









妈的,结果给我来个服务器忙。。。。。
哈哈哈哈,下面刷了几次,终于有回复了,而且还没有丢失上下文!





当看完小D的回答之后,笔者激动狂喜难以言表,当真是生出“倾盖如故”之感,deepseek只用了短短4页,便将笔者仿照西汉枚乘《七发》所写的这篇《七问》要表达的深层思想大半解构,而不仅仅是因为给出高度评价才让笔者狂喜。
这就好比欧阳雪初遇语文e时候,那道二选一的题目,“这曲子挺好听的”“感觉很悲伤”。可叹的是笔者身边朋友绝大部分都是前者“你这文章写的真好”“真棒”。但是却没有一人真正读懂作者。科技发展至今,一位古汉语的写作与爱好者竟然与AI达成了某种默契与共鸣,简直是滑天下之大稽!
笔者的这篇《七发》,本质是为《华山剑侠录》而服务,大概是故事情节发展到九锡门大战结束之后,谢无忌因故而独自折返西域,其间听闻“闻诗戫身死”,生死门陷落,九锡门主元俌即将接受夏王元曦“禅让”的时候,彻底心灰意冷,而就在此时,顾幼锋乘坐大鹰酋厉携《七问》横空出世,亲到西域质问谢无忌,以世间百姓苦难深重之七大事,可笑可耻可恨可憎可怨可悲可杀之,终于唤醒谢无忌心底良知,亦使其领悟河洛奇剑终极剑术的这么一段故事。
而小D,deepseek实际上是在笔者没有将《华山剑侠录》投喂给他的前提下,他自己将笔者深埋在《七问》中的很多内容挖掘了出来,这如何能令笔者淡然而视若罔闻!
后面笔者又何deepseek聊了不少内容,不过大部分事相互吹捧,我吹小D一些,他就吹捧我一些,哈哈,就如同古代那些虚伪的文人,这就没啥好说的了。
不过,此次事件毕竟给笔者极大的心灵触动,并进一步坚定了笔者继续深度学习研究华夏古汉语的信心。既所谓创造新古典主义小说,包括但不仅仅限于诗词,还包括《文心雕龙》中涉及到的22种古汉语文学体裁,并将其融合到笔者的小说之中。但这并不等于在制作“假古董”。关于此内容又是一期冗长的话题了。
最后借某位B站朋友的话做一总结:文化的保护不是只做标本,而是培育生态;文化输出的要点不是无聊的复刻传统,而是适用于时代的突破与创新。
2025年2月23
