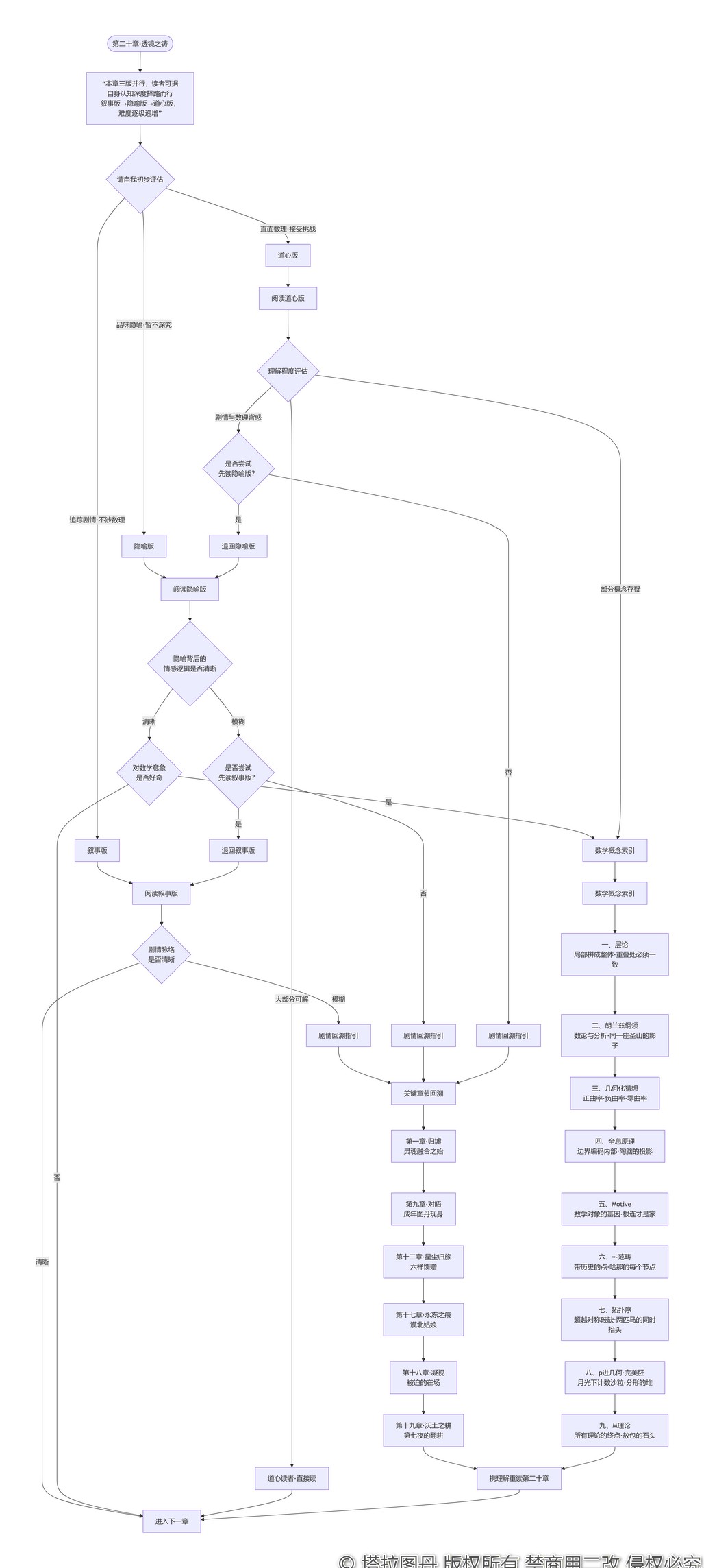
本章从构思、写作到最终定稿,历时一个春秋外加一个秋春,尤其是很多资料的采集梳理论证成型,前后改了十几次版本。这里放了三个版本,大家可以按需观看。
整个平台能真正看懂最后一版的,估计没几个人可能一手之数也没有。有时候也问自己,为什么要这么反复打磨?就当是为了那几个能读懂的读者吧。希望你能喜欢。
因为这章内容门槛太高,为了不影响阅读体验可以依据下图进行选择性阅读:

《剧情版》此版为后期修订,删除了数理内核、精神根骨,仅作剧情走向使用,如果您只是为了想看发生了什么,此版可以提供流畅阅读体验。
地基既成,穹顶始构。当知识的江河在沃土下奔涌,那淬炼于星海的目光,便开始凝结为审视万物的无形透镜。
其次,是关于如何学习与如何思考这些知识的方法,如同古老的鞣制工艺般,被烙印在意识深处。他领悟到,理解一个数学概念,远不止于熟练计算,更需要追溯先贤为何要创造它,剥开符号外壳触摸其核心灵魂,并看清它在整张知识巨网中位于哪个节点。他体会到,优美物理理论的魅力,往往在于能用如最小作用量这般简洁到近乎神谕的基本假设,统摄起纷繁万象的复杂场论。这些关如何认知的元能力,远比具体的知识片段更为重要,它们是将天赋的矿藏冶炼成创造利器的熔炉与铁砧。
这份关于地基与脉络的厚赠,其最大的仁慈或许在于:它近乎消解了面对未知浩瀚时的盲目恐惧,并让他得以自然绕开思想史上那些著名的迷途与绝壁。未来他首次次翻开微积分教程,不会感到闯入全然陌生密林的恐慌,会像一位手持祖传地图、熟知水草分布的牧人,虽仍需一步步用脚丈量,却心中明了河流的源起、峡谷的险峻与最终奔涌的方向。他将更专注于欣赏沿途风景的微妙,而非在方向不明中耗尽气力。
紧随其后,如稀薄却不可或缺的微量元素般,开始渗入的,是思维范式与问题意识的星尘。
这最为抽象,却也最为珍贵。它不再是具体知识,而是成年图丹毕生求索中淬炼出的、几种独特的与世界打交道的内在倾向。
额吉补毡房的时候,他蹲在旁边看过。那些羊毛不是一整块,是碎成一片一片的,东一块西一块。额吉把它们搭在一起,重叠的地方用手压实,让那些散着的纤维勾住彼此。最后整顶毡房立起来,风在外面吹,里面不冷。很多事都是这样——那些看起来没有关系的东西,只要在重叠的地方对得上,就能变成一块。对不上,就会漏风。他学会了专门去看那些接缝的地方。
想着想着,手指冷了一下。他把手缩回袖子里,换了个姿势。
两个老牧民长者唱歌的事,是后来才想起来的。不是一起唱的,一个在东头,一个在西头,隔了整片草场,词也不一样。但图丹那天听着听着,忽然觉得胸口那个地方跳得和两边都对上了。他想,数是一种样貌,形是另一种样貌,看着完全不相干。但要是走得够远,走到它们的根那里,会发现它们是从同一个地方长出来的。
他打了个喷嚏。夜太长了。
蹲在河沟边那次也是。水流中间急,看不清底下。挨着岸的那一圈慢,能看见石子。他当时就想,也许那些藏在深处的东西,从边上也能猜出来。就像一顶毡房,不用钻进去,看陶脑的位置,看木梁怎么连,就知道风会往哪边吹。
后来他真的拆过毡房——不是拆,是修。旧哈那散了,一根一根木条堆在地上。每个交叉的地方都有绳绑着,有的紧有的松。不是绑的人不一样,是那个点本身承的东西不一样。有的地方压得重,有的地方只是好看。那些木条,你看着是木头,其实每一根都记着自己被压过多久,被风吹过多少天。
他摸了摸自己的手指。骨节硬硬的,摸不出什么。
草根的事是更早的。他挖过,叶子长得不一样的草,根却缠在一起。叶子长得像的,根却各走各的。额吉说,看草不能只看上头,得挖出来看根。根连着的,就是一家;根不连的,长多近都是外人。他当时没多想,现在忽然觉得,数学也是那样。
远处有什么响了一下,像是马打响鼻。他侧耳听,又没声了。
两匹马的事他没跟人说过。那两匹一起跑了三年,后来分开了,隔了好几片草场。可有一天,有人吹了一声口哨,两匹马同时抬起了头。不是听见的,是感觉到的那种。图丹不知道该怎么想这事。有些东西就是这样,不靠得近,靠的是怎么连着的。
他站起来,走到门口,掀开帘子往外看了一眼。月光底下,远处的草不是连成一片的。是一团一团的,近的挤在一起,远的隔很远。不是走几步能到的那种远,是另一种远近——按堆儿算的,不按步子算的。他想,捡石子的时候也是这样,按大小分是一种,按颜色分又是一种。分法不一样,看到的东西就不一样。
风从帘缝钻进来,凉的。他把围巾系紧。
草原上那些路他也想过。勒勒车压的,人走的,马踏的。有的往东,有的往西,看着谁也不挨谁。但站在最高的那个坡上,能看见它们都在往一个地方靠。不是靠拢,是那个意思——往那边去的意思。那边有一个敖包,不大,石头垒的,很多年了。
他不知道自己为什么想这些。可能只是夜里睡不着。
天快亮了。毡房外透进来灰白的光,落在他昨天抓过的那把土上。土块被光照着,边缘开始干裂,细小的裂缝像地图上的路。
他低头看了看自己的手。掌心里还有土,和昨晚一样。他拍了拍,站起来。
风又来了,这次把帘子掀起一角。他走出去,站在门口。草地上一层霜,踩上去咯吱响。远处什么也没有,只有地平线那里有一点点亮。
第七夜过去了。
他往回走,掀开帘子,钻进毡房。苏和还在睡,手搭在他铺位上。他把那只手轻轻放回去,躺下来,闭上眼睛。
《塔拉版》此版以草原生活为表象,里面掺杂了思维范式与数理直觉。如果您有塔拉阅历可以看见草原,如果兼具数理储备心可以看到内在的脉络,浅读无味,深读有痕,慎读。
第七夜的深处。星尘已沉,沃土已翻。此刻开始凝结的,是比知识更早的东西——那些让知识得以成为知识的、关于如何看见本身的元码。不是从外而来,而是从内蕴时空的褶皱里一层一层剥落出来的,如同从范畴的经纬中编织出的无形透镜,每一道折光都映射着不同数学宇宙的对称共轭。
图丹不知道这些是怎么来的。他只是躺着,闭着眼,却看见了。
最先来的,是关于拼接的织体。
他想起额吉补毡房的时候,那些碎成一片一片的羊毛,东一块西一块。额吉把它们搭在一起,重叠的地方用手压实,让纤维勾住纤维。最后整顶毡房立起来,风在外面吹,里面不冷。现在他知道了,那不是简单的拼起来——是那些纤维在重叠的区间上,彼此相容,才能粘合成一个能抵御白毛风的整体。
【他想,数学应该也是这样。那些看起来没有关系的东西,只要在重叠的地方对得上,就能变成一块。对不上,就会漏风。那些永远合不上的裂缝、补不了的破洞,不是手艺不好,是那块地方本身——缺了什么。[丹注:u⁽⁹⁾, t = 2026.3.21]】
第二样东西来的时候,他想起了两个老牧民长者的歌声。一个在东头,一个在西头,隔了整片草场。词不一样,调子也不一样。但听着听着,胸口那个地方咚、咚、咚地跳,和两边的拍子都对上了。
【现在他知道了。有些东西就是这样,看起来毫不相干,可你要是走得够远,走到它们的根那里,会发现它们是从同一个地方长出来的。一个在东头唱,一个在西头唱,隔了整片草场,可你要是站在中间,胸口的拍子能把两边都接住。[丹注:u⁽⁹⁾, t = 2026.3.21]】
他想,有些东西就是这样。看起来毫不相干,可你要是走得够远,走到它们的根那里,会发现它们是从同一个地方长出来的。
第三样是关于空间长什么样。
有的地方是圆的,像毡房的穹顶,走着走着就回到来的地方——那是正曲率,球面的,紧致而有限。有的地方是敞开的,像马受惊时四散奔逃的轨迹,越跑越远,追不上——那是负曲率,双曲的,无限延伸却面积有限。还有的地方看着平,走几步却发现暗坑,再走几步又发现一个差不多的坑,像在原地转圈——那是零曲率,欧几里得的,看似平坦却暗藏周期。
【阿布说过,什么样的地长什么样的草,什么样的草来什么样的牲口。空间有自己的脾气。摸清了脾气,才能找到好草场。
后来他才知道,有些地方是圆的——走着走着就回到来的地方。有些地方是敞开的——越跑越远,追不上。还有些地方看着平,走几步却发现暗坑,再走几步又发现一个差不多的坑,像在原地转圈。
而在某些地方,路不是一条线,是一团碎屑,怎么走都走不出一条整的。像谢尔宾斯基三角形——那个在梦里见过的、烧在骨头上的、怎么分都分不完的三角。[丹注:u⁽⁹⁾, t = 2026.3.21]】
第四样是从边上来的。
蹲在河沟边看水。水流中间急,看不清底下有什么。挨着岸的那一圈水流流速慢,能看见石子一颗一颗的。看着看着,忽然觉得,那些藏在深处的东西,也许从边上也能猜出来。
【就像一顶毡房,不用钻进去,看陶脑的位置,看木梁怎么连,就知道风会往哪边吹。边上看见的,藏着里面的。[丹注:u⁽⁹⁾, t = 2026.3.21]】
第五样是从根上长的。
曾经挖过草根。有的草叶子长得不一样,根却缠在一起。有的草看着像,根却各走各的。额吉说,看草不能只看上头,得挖出来看根。根连着的,就是一家;根不连的,长多近都是外人。
【现在他懂了。有些东西长得不一样,根却缠在一起。有些东西长得像,根却各走各的。要找那条根,才知道它到底是谁。[丹注:u⁽⁹⁾, t = 2026.3.21]】
第六样是从哈那来的。
想起曾经拆过旧毡房的网壁。那东西是一根一根木条搭起来的,每个交叉的地方都有绳绑着。拆的时候他发现,有的地方绑得紧,有的地方绑得松——不是绑的人不一样,是那个点本身承的东西不一样。有的地方压得重,有的地方只是好看。
【他想,那些结构,不是一堆木条。每个交叉点都记着自己被压了多久、被风吹了多少天。有的地方绑得紧,有的地方绑得松——不是绑的人不一样,是那个点本身承的东西不一样。有的地方压得重,有的地方只是好看。[丹注:u⁽⁹⁾, t = 2026.3.21]】
第七样是从马来的。
他见过两匹马,一起跑了三年,后来分开了,隔了好几片草场。可有一天,有人吹了一声口哨,两匹马同时抬起了头。不是听见的,是感觉到的那种。
【现在他才知道,有些东西就是这样。不靠得近,靠的是怎么连着的。连对了,隔多远都能一起动。[丹注:u⁽⁹⁾, t = 2026.3.21]】
第八样是在月光下看见的。
月光底下,远处的草不是连成一片的。是一团一团,一簇一簇,近的挤在一起,远的隔很远。不是走几步能到的那种远,是另一种远近——按堆儿算的,不按步子算的。
【现在他才知道,有些东西不是按步子算远近的。是按堆儿算的。近的挤在一起,远的隔很远。分法不一样,看见的就不一样。[丹注:u⁽⁹⁾, t = 2026.3.21]】
第九样是从远处看的。
草原上有那么多路。勒勒车压的,人走的,马踏的。它们有的往东,有的往西,看着谁也不挨谁。但站在最高的那个坡上,能看见它们都在往一个地方靠。不是靠拢,是那个往那边去的意思。那边有一个敖包,不大,石头垒的,很多年了。
【现在他站在最高的那个坡上,看见草原上那些路——勒勒车压的,人走的,马踏的——有的往东,有的往西,看着谁也不挨谁。但它们都在往一个地方靠。不是靠拢,是那个往那边去的意思。那边有一个敖包,不大,石头垒的,很多年了。
他不知道那些路最后会不会真的碰到一起。但那个方向在那儿,就够了。[丹注:u⁽⁹⁾, t = 2026.3.21]】

天快亮了。毡房外透进来灰白的光,落在他昨天抓过的那把土上。土块被光照着,边缘开始干裂,细小的裂缝像地图上的路。
他低头看了看自己的手。掌心里还有土,和昨晚一样。他拍了拍,站起来。
风又来了,这次把帘子掀起一角。他走出去,站在门口。草地上一层霜,踩上去咯吱响。远处什么也没有,只有地平线那里有一点点亮。
第七夜过去了。
他往回走,掀开帘子,钻进毡房。苏和还在睡,手搭在他铺位上。他把那只手轻轻放回去,躺下来,闭上眼睛。
《道心版》此版为丹早期的底稿,这稿没有太多的优化,包含数底层逻辑、涉及前沿数理结构。数学之威,茫茫星海,还请各位保持尊敬敬畏;阅读需要一定的数学底蕴,如果您具备本书第十二章开篇时候的思维是完全没有问题的,大家可以依据下述的内容进行科普,如果还有疑问可以联系自己的体育老师。
那是第七夜的深处。星尘已沉,沃土已翻。此刻开始凝结的,不是知识,而是使知识得以可能的元结构——从范畴的经纬中编织出的无形透镜。图丹闭着眼,却“看见”了。
一、层。局部数据在开集上的相容性,生成整体截面的存在性。重叠处必须一致,否则整体无法构成。那些始终无法缝合的裂缝,还有那些被岁月侵蚀而无法粘合的破洞,是上同调所度量的、拓扑的伤痕。几何朗兰兹纲领的证明中大量使用D-modules的导出范畴与堆叠上的层论——那是对如何从局部拼合整体的终极追问。
图丹知道,毡房能立起来,是因为那些碎羊毛在重叠的地方勾住了彼此。勾不住的地方,就会漏风。数学也是这样。
二、朗兰兹。数论中素数的伽罗瓦表示,与调和分析中自守形式的周期积分,如同两个相隔千里的部落,说着代数与分析两种完全不同的语言。它们在朗兰兹纲领的深处共享同一套关于“根”的神话原型。椭圆曲线上的有理点计数,与模形式傅里叶系数中隐藏的谷山-志村真理,通过函子性的隐形通道遥相呼应。在几何朗兰兹的语境下,D-模的黎曼-希尔伯特对应,与朗兰兹对偶群的特征层,是同一座圣山在代数与几何两个季节投下的影子。
图丹曾经听过两个老人的歌声,隔着一整片草场,词不同调不同,可胸口那咚、咚、咚的拍子,对上了。
三、几何化。三维空间的基本形态:正曲率的球面几何,紧致而有限,像蒙古包的穹顶;负曲率的双曲几何,无限延伸却面积有限,像马受惊时四散奔逃的轨迹;零曲率的欧几里得几何,看似平坦却暗藏周期,像那达慕会场的网格。Thurston的八种几何,Ricci流让结构在时间中自动寻找最优形态。而在某些奇点附近,空间的维度不再是整数。湍流间歇性的多重分形分析给出速度增量奇异标度谱的豪斯多夫维数——1.261,那是谢尔宾斯基三角形的分数维,是能量耗散在空间分布上的集中性与分形聚集特性的定量刻画。
阿布曾经说过,什么样的地长什么样的草。摸清了塔拉空间的脾气,才能找到好草场。
四、全息。AdS/CFT对偶:边界上的共形场论编码内部反德西特空间的引力与几何的全部信息。毡房的陶脑不仅是光的入口,更是整个穹顶结构的投影边界。一颗穿过陶脑的尘埃,对应内部时空一场剧烈的黑洞坍缩与蒸发。黑洞信息悖论的核心追问:那些关于谁是他的量子信息,是被永久吞噬,还是以量子纠错码的形式涂抹在边界的辐射之中,如同烟雾在毡房壁上留下复杂的、可逆的图纹?
蹲在河沟边看过水。水流中间急,看不清底下;挨着岸的那一圈慢,能看见石子。他想,藏在深处的东西,也许从边上也能猜出来。
五、Motive。Grothendieck用以统一所有上同调理论的纲领性概念。比上同调更原初的、关于为何计算的直觉。周期——椭圆积分、多对数函数的值——是代数微分形式沿拓扑链的积分。它们看似无关,却是同一棵motive树上长出的不同枝桠。安德烈-格罗滕迪克周期猜想断言,周期的代数关系应源于几何。草原的白灾与丰年,在motive的谱系中,不过是权重与霍奇数的交替舞蹈。
他挖过草根。见过叶子长得不一样的草,根却缠在一起。叶子长得像的,根却各走各的。看草不能只看上头,得挖出来看根。
六、∞-范畴。高阶同伦论的范畴论基础,导出代数几何在其中展开。不再是僵硬的集合与函数,而是高阶同伦的流动网络。空间不再是点的集合,而是结构层的谱,其中的点本身可以是导出纤维的复杂束。每个交叉点都携带同伦群信息的、具有自我指涉结构的复杂体,记着它被弯曲成此形状的所有可能的过去与所有潜在的变形。
他以前拆过旧哈那。有的地方绑得紧,有的地方绑得松——不是绑的人不一样,是那个点本身承的东西不一样。那些木条,每一根都记着自己被压了多久,被风吹了多少天。
七、拓扑序。超越朗道对称破缺范式的物质相。任意子的辫群统计,通过范畴化的透镜升级为融合范畴的代数结构。粒子的碰撞与融合,遵循着与量子群表示论同构的、非阿贝尔的统计法则。两匹马的量子态通过辫群的编织而关联,任何试图单独测量一匹马的扰动,都会破坏整体的拓扑纠缠熵(塔拉图丹注:辫群统计需要任意子,马不是任意子,此处马作为任意子使用仅为隐喻)。
想起了他见过的两匹马,一起跑了三年,后来分开了,隔了好几片草场。有一天有人吹了一声口哨,两匹马同时抬起了头。不是听见的,是感觉到的那种。
八、p进几何与完美胚空间。p进数的拓扑是完全不连通的,具有分形结构。当素数p成为度量一切的尺度,传统的连续性让位于分形化的、以p为基数的层级结构。Scholze的完美胚空间通过倾斜的魔法,实现特征p几何与特征0几何之间的相互翻译。月光下计数沙粒,不再追求实数轴的连续流动,而是观察沙粒在p进赋值下的层次化聚簇。豪斯多夫维数在此刻有了新的意义。
月光底下,远处的草不是连成一片的。是一团一团,一簇一簇,近的挤在一起,远的隔很远。不是走几步能到的那种远,是另一种远近——按堆儿算的,不按步子算的。
九、M理论。试图统一五种超弦理论的11维理论。S-对偶与T-对偶是联系不同理论的对偶性阶梯。D-膜的拓扑缠绕计数黑洞的微观态。几何朗兰兹与量子场论通过S-对偶相互攀升。所有数学——从数论到几何,从代数到分析——可能都是这一终极理论在低能极限下因对称性破缺而呈现出的不同面相。敖包上的每一块石头,都是星图的一部分。整个敖包,是宇宙写给自身的、那首未被唱完的统一之歌。

现在他彷佛站在最高的那个坡上,看见草原上那些勒勒车压的、人走的、马踏的路,有的往东,有的往西,看着谁也不挨谁。但它们都在往一个地方靠。不是靠拢,是那个往那边去的意思。那边有一个敖包,不大,石头垒的,很多年了。
他不知道那些路最后会不会真的碰到一起。
但那个方向在那儿,就够了。
天快亮了。毡房外透进来灰白的光,落在他昨天抓过的那把土上。土块被光照着,边缘开始干裂,细小的裂缝像地图上的路。
第七夜结束了。